CNAS实验室认可服务专家 、 CMA资质认定服务专家     CNAS实验室认可服务专家 、 CMA资质认定服务专家     CNAS实验室认可服务专家 、 CMA资质认定服务专家    
登录
当前位置:首页 > CNAS服务
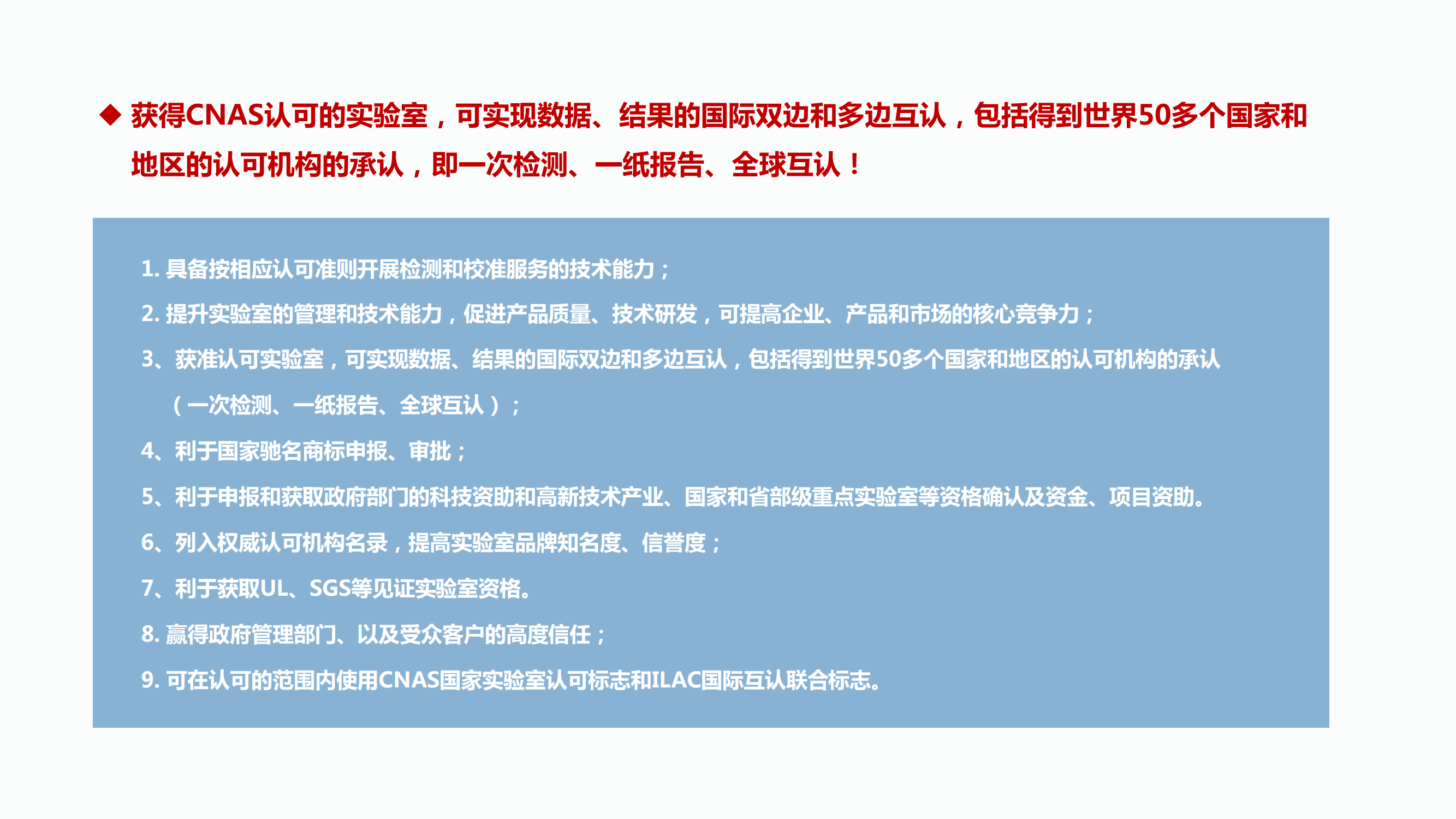
CNAS认可的意义与作用

TO 永拓  0409_22.png


× < 返回
微信扫码登录

点击登录表示您已同意《诚鉴和网络服务协议》

粤ICP备18015679号      广东诚鉴和技术服务有限公司  技术支持:永拓科技       网站统计




电话联系

全国服务热线

181 2273 4339

业务联系(李老师)

181 2273 4339

微电同步(诚鉴和)

关注微信

扫一扫加好友

客服微信

视频号

扫一扫

视频号

回到顶部